首页
学校简介
学校简介
学院领导
机构设置
校园文化
学院荣誉
影像机电
专题推荐
机电人物
机电资讯
机电要闻
通知公告
前行周记
学院校报
媒体关注
政策文件
教学管理
教务处
现代制造系
电气工程系
应用设计系
财经商贸系
信息光电学院
电商学院
基础部
国际办学
九轴铸匠
党团引领
学团动态
德育辐射
名师引领
分层德育
心理健康
队伍建设
文化浸润
党建园地
党建公告
党建动态
纪检动态
党建品牌
学习资料
招生就业
招生动态
就业动态
产教融合
社会服务
社会培训
技能认定
招标公告
数字平台
一流建设
数字机电
集团OA
教务系统
教学资源
智慧安防
智慧财务
维修报损
首页
学校简介
机电资讯
教学管理
九轴铸匠
党建园地
招生就业
社会服务
数字平台
您现在的位置:
首页
-
机电资讯
-
通知公告
机电资讯
机电要闻
通知公告
前行周记
学院校报
媒体关注
政策文件
分类
通知公告
机电要闻
通知公告
前行周记
学院校报
媒体关注
政策文件
通知公告
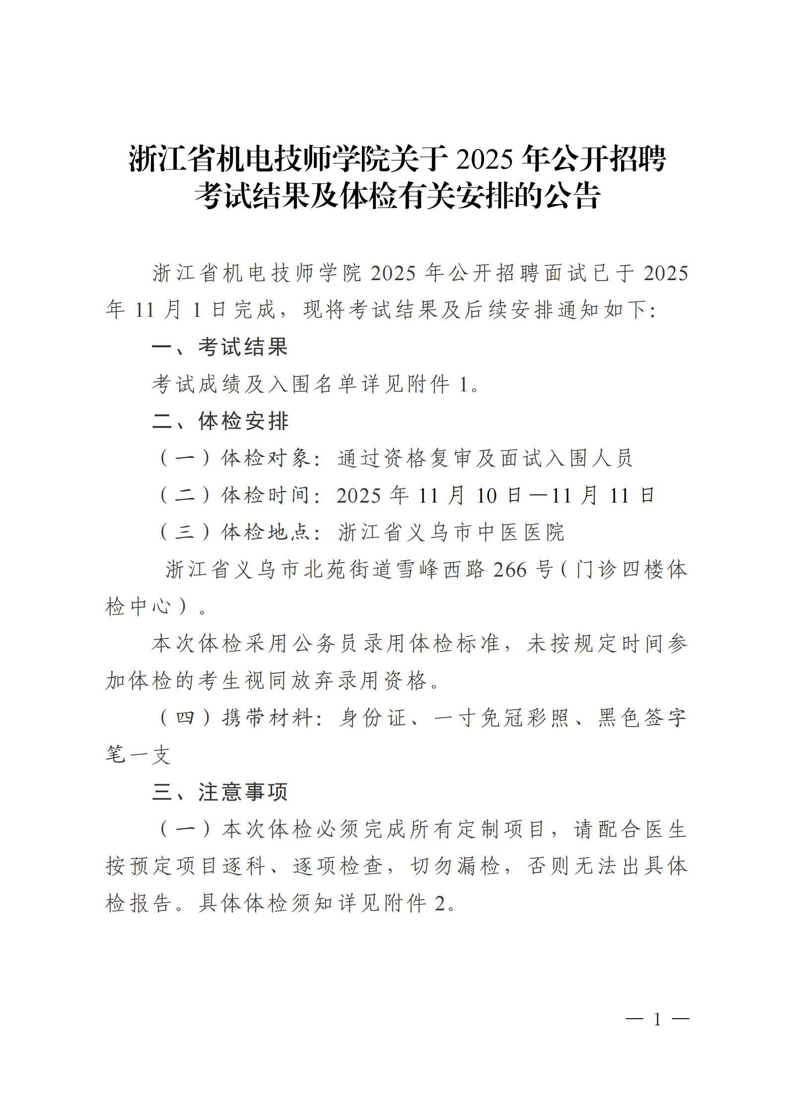
浙江省机电技师学院关于2025年公开招聘考试结果及体检有关安排的公告
发布时间:2025-11-02
附件1:浙江省机电技师学院2025年公开招聘考试结果.pdf
附件2:体检须知.docx
上一篇:
浙江省机电技师学院器材设备储物柜定制项目采购公告
下一篇:
浙江省机电技师学院继续教育学院机房搬迁项目采购公告
学校简介
机电资讯
教学管理
九轴铸匠
党建园地
招生就业
社会服务
数字平台
版权所有@ 浙江省机电技师学院
地址:浙江省义乌市城北路60号
邮编:321000
反馈意见:jdjx@live.cn
电话:0579-85411867
浙ICP备13034560号-5